
时间:2022-06-09 浏览:2694
1、团队名称和简介
该团队致力于习近平新时代中国特色社会主义思想、马克思主义中国化的历史逻辑、国家治理现代化等重大前沿理论研究。5年来,主持国家社科重大项目、重点项目、教育部重大攻关项目等国家级项目20余项;团队拥有省“五个一批”人才、省突出贡献的中青年专家、省“青蓝工程”中青年学术带头人、省“领航扬帆”学者等省部级人才20余名;在《马克思主义研究》等高水平期刊发表论文80余篇,出版著作6部;获省部级科研奖、教学成果奖等10余项。
2、团队领军和成员简介

团队领军:周显信,教授、博导,人事处处长。省 “五个一批”人才、“青蓝工程”中青年学术带头人、省突出贡献的中青年专家,国家一流课程主持人。曾主持国家社科重大项目等高层次课题十余项,出版著作六部,发表论文一百二十多篇。

团队领军:张天勇,教授、博导,院长。省“青蓝工程”中青年学术带头人、省“社科英才”、省“五个一批”人才、省“领航杨帆”学者。主持教育部重大攻关项目、国家社科重点项目等高端项目十余项,出版著作四部,发表论文六十余篇。

团队骨干:蒋明敏,教授、硕导。社科处处长,省“青蓝工程”中青年学术带头人、省社科优青、省“领航扬帆”人才。主持国家社科基金青年项目、一般项目等高端项目近十项,发表论文三十余篇,多篇被人大报刊复印资料转载。

团队骨干:龚培河,教授、硕导。校龙山学者、江苏省宣传部中特基地特聘研究员,省“青蓝工程”优秀教学团队带头人。持国家重点项目等十项。出版专著三部,主编教材八部,在《马克思主义研究》等期刊上发表论文六十余篇。

团队骨干:于成文,教授、中国科学社会主义学会常务理事。先后荣获省形势政策教育先进个人、校“阳光”教授等荣誉称号。主持国家社科基金课题、教育部人文社会科学研究项目等10多项,在《红旗文稿》等刊物独立发表论文50多篇。

团队骨干:徐海红,教授,硕导。江苏省高等学校思想政治理论课教学指导委员会委员、中国环境哲学学会副秘书长。主持国家社科基金项目等十余项,出版著作2部,参编教材5部。在《马克思主义与现实》等刊物发表论文40余篇。

团队骨干:贾后明 教授,博导。省高校“青蓝工程”中青年学术带头人。主持完成国家社科基金一般项目1项,后期资助项目1项,省社科基金项目4项,其中重点1项。在人民出版社等出版专著四部,发表高水平论文30多篇。
3、团队科技创新
3.1、在该学科方向的强力支持下,马克思主义理论学科获得了一系列高端平台,为学科发展提供了持续的支撑。


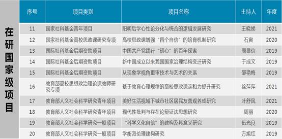
3.2、团队立足重大理论前沿开展学术研究,近年来主持了教育部重大攻关项目、国家社科重点项目等一系列高端项目。


3.3、研究团队在《中国社会科学》《马克思主义研究》《哲学研究》《自然辩证法研究》等高端杂志发文80余篇。

3.4、研究团队研教相长,及时将科学研究转化为教学成果,支撑高质量教学建设,近年来获批国家一流课程、省一流课程多门。


4、团队联系邮箱:marxzp@nuist.edu.cn